6.8 KiB
NetworkManager daemon
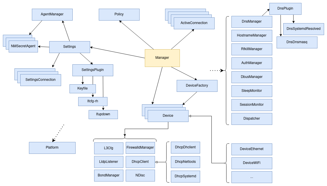
The following diagram describes the main components of the NetworkManager daemon. Note that each component is in most cases a GObject and the names always start with the "NM" prefix, which has been omitted for clarity.
Manager
The main responsibilities of the manager are:
-
initialize all known device factories. A device factory contains the logic detect new devices of a certain type and create the corresponding object;
-
maintain a list of devices created by the factories;
-
maintain a list of active connections;
-
expose on D-Bus properties, methods and signal on the
/org/freedesktop/NetworkManagerobject.
Policy
This object implements some policy decisions that involve multiple connection profiles, such as:
-
it determines what is the best (with lowest metric) active connection with default route for IPv4 and IPv6;
-
it updates the DNS configuration in the DNS manager, also according to what connection has the best default route;
-
it handles the activation of secondary connections when a connection goes up (see property
connection.secondariesinman nm-settings); -
it collects IPv6 prefix delegations from active connections, to distribute them on connections using IPv6 shared mode;
Settings
This object handles connection profiles; each profile is represented as a SettingsConnection object and is persisted to disk using one of the existing SettingsPlugins such as keyfile, ifcfg-rh or ifupdown.
It also controls SecretAgents; an agent is an external service that registers to NetworkManager as capable of handling requests for new secrets. For example, when a Wi-Fi connection is activated and the password is missing or wrong, NetworkManager asks all registered agents for the missing secrets and then continues with activation. Examples of tools that register as agents are: nmcli, nmtui, GNOME shell, the GTK nm-applet and the KDE network applet.
Devices and device factories
As mentioned before, NetworkManager instantiates device factories to discover and create new devices. Those factories are internal to the daemon or provided by a device plugin; a plugin is a dynamic library (shared object) that is loaded at runtime. NetworkManager uses plugins for optional functionality that depend on external software. In this way, it is possible to install a minimal version of NetworkManager with a limited set of dependencies. As there is no stable API/ABI for those plugins, they must be built together with the daemonq and maintained as part of NetworkManager.
Currently the following device types are provided by plugins:
- Wi-Fi (depends on wpa_supplicant)
- OVS (depends on openswitch)
- PPP (depends on pppd)
- Bluetooth (depends on bluez)
- team (depends on teamd)
When a device is activated, it relies on other objects:
- L3cfg: controls the IP configuration (address, routes, etc) on a given ifindex, and also does IPv4 ACD (address conflict detection, also know as DAD - duplicate address detection);
- DhcpClient: performs DHCPv4 and DHCPv6 on the interface; the object has different implementations;
- NDisc: implements IPv6 SLAAC (stateless address autoconfiguration, RFC 4861 and 4862); it supports acting both as a host or a router for shared IPv6 mode;
- LldpListener: when the profile enables
LLDP
via the
connection.lldpproperty, this object sets up a socket to listen for neighbors; - FirewalldManager: talks with firewalld
to set the interface in the zone specified by the
connection.zoneproperty; - BondManager: used to configure bond devices in a special mode (balance-slb) that requires the creation of nftables rules;
For more information about the implementation of devices, see this document.
Platform
Platform communicates with kernel to query and update the configuration of network interfaces; it uses netlink and implements the crafting and parsing of netlink message by itself without relying on external libraries such as libnl.
Platform has two subclasses, PlatformLinux and a PlatformFake. The former is the one that contain the actual implementation while the latter is only used for unit testing.
Note how the platform object has an incoming dotted arrow in the diagram, to represent that the object is used by several other objects.
As mentioned, the purposes of platform are:
-
perform operations such as adding or removing links, addresses, routes, routing rules and other kernel entities
-
allow querying the current state of the kernel configuration. To do so, platform listens to kernel notifications and parses them to build a cache of
NMPObjects that is always up to date.
NMPObject and its subtypes are also used through the core to represent information about addresses, routes, etc. Thus the cache of NMPlatform contains the currently configured objects in the netlink API, while other NMPObject instances are used for other tracking purposes.
For these purposes platform uses two sockets, one with protocol NETLINK_ROUTE for regular operations about links, addresses, routes, etc. and a NETLINK_GENERIC socket to configure Wireguard and MPTCP.
Other objects
The diagram shows other objects on the right side:
-
DnsManager: merges all the DNS data received by multiple interfaces and updates the system configuration. Besides directly writing
/etc/resolv.conf, it supports updatingsystemd-resolvedanddnsmasqvia plugins. -
HostnameManager: implements reading and updating the system hostname; by default it tries to do that by talking to systemd-hostnamed via D-Bus; in case it's not available, the hostname manager falls back to reading and writing
/etc/hostnamedirectly. -
RfkillManager: enumerates RFKill devices and controls their status. See also the related page on the website.
-
AuthManager: is used to authenticate the API requests received by the daemon. The authentication is done via Polkit
-
DbusManager: creates a connection to the system D-Bus instance and allows exporting objects
-
SleepMonitor: gets notifications for sleep and wake events by registering to the available subsystem provided by the distro such as systemd-logind, upower or ConsoleKit.
-
SessionMonitor: tracks which users have an active session by using systemd-logind, elogind or ConsoleKit.
-
Dispatcher: takes care of spawning dispatcher scripts by talking to the
nm-dispatcherservice via D-Bus.
