NetworkManager/docs/internal/daemon.png
Beniamino Galvani 7aeadee8b1 docs: add daemon internal documentation
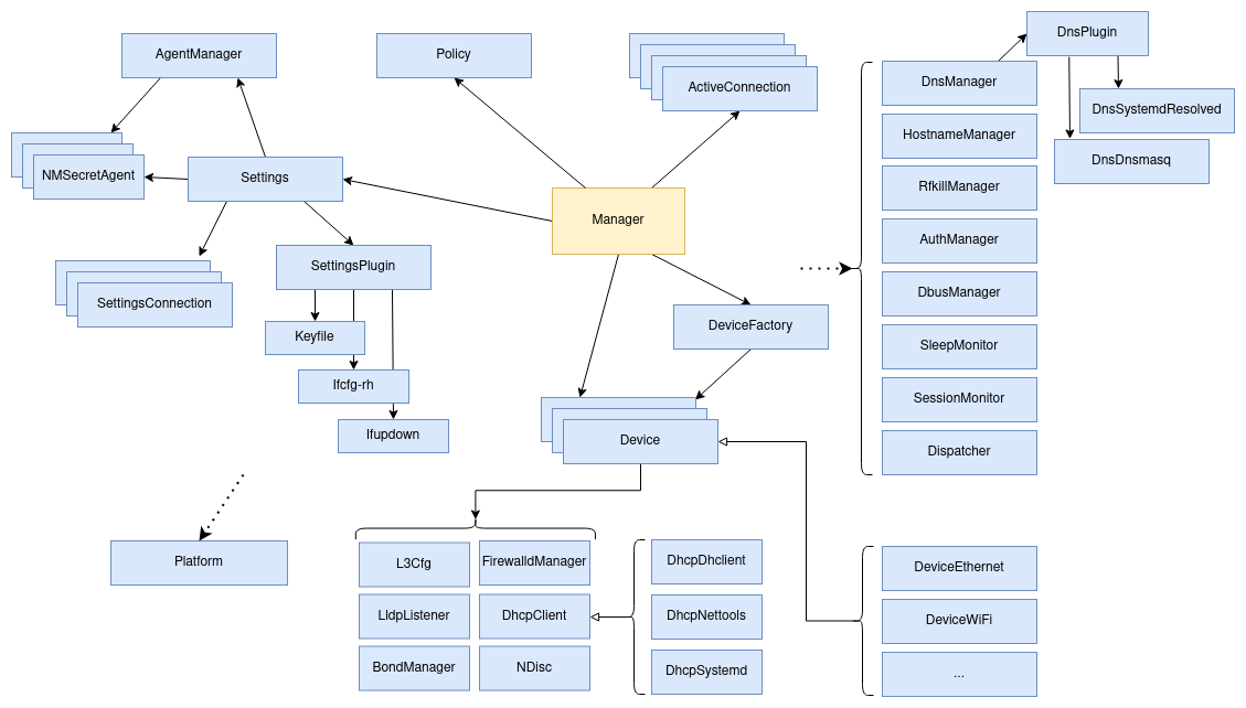
Add documentation about the implementation of the daemon.
2023-06-27 14:29:18 +02:00

131 KiB
1129x642px